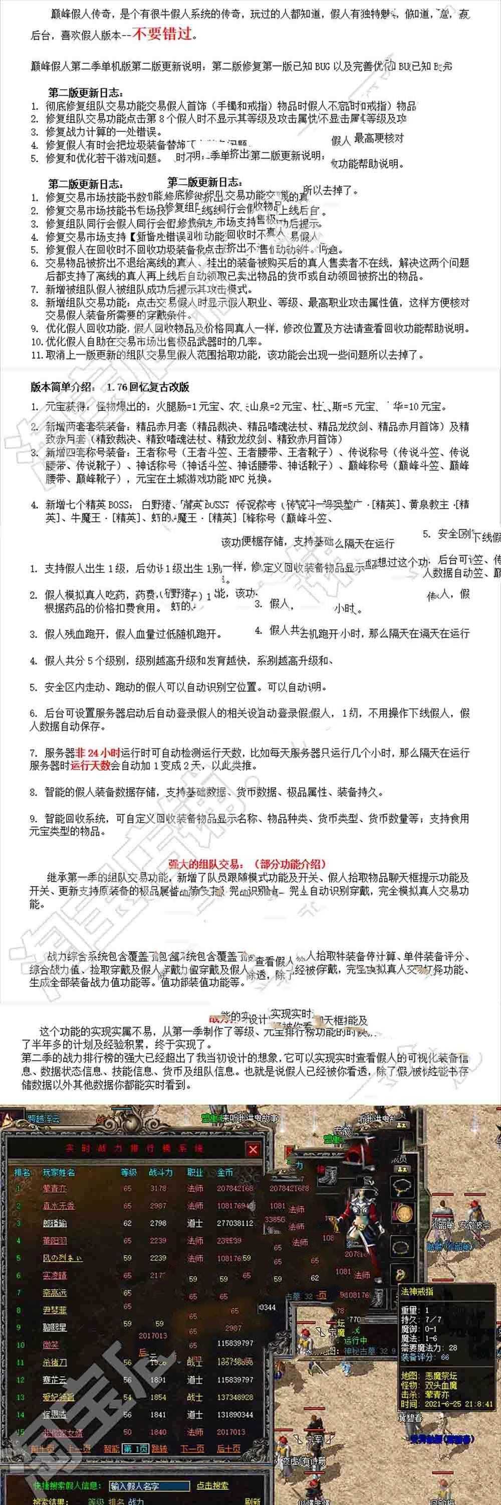
热血传奇单机版V176怀旧复古智能假人攻沙陪玩单机一键安装GM后台免虚拟机是否需要虚拟机:否文件大小:压缩包约6G支持系统:win7、win10、win11硬件需求:运行内存8G及以上 四核及以上CPU 显卡无要求游戏截图:热血传奇巅峰假人

热血传奇单机版V176怀旧复古智能假人攻沙陪玩单机一键安装GM后台免虚拟机
是否需要虚拟机:否
文件大小:压缩包约6G
支持系统:win7、win10、win11
硬件需求:运行内存8G及以上 四核及以上CPU 显卡无要求
游戏截图:


热血传奇巅峰假人
您当前的等级为
登录后免费下载登录
小黑屋反思中,不准下载!
评论后刷新页面下载评论
支付¥以后下载
请先登录
您今天的下载次数(次)用完了,请明天再来
支付积分以后下载立即支付
支付以后下载立即支付
您当前的用户组不允许下载升级会员
您已获得下载权限
您可以每天下载资源次,今日剩余次
温馨提示:本文最后更新于
2024-04-03 08:30 ,某些文章具有时效性,若有错误或已失效,请在下方
留言或联系
QQ115904045。